Fluxogramas de Contratação Fluxogramas de Contratação

Nesta seção, estão disponíveis os fluxos dos processos de contratação direta (dispensa e inexigibilidade) e os de adesão a atas de registro de preços, para orientação das unidades de compras da UFPE.

Considerando que os procedimentos de contratação sofrem variação nos trâmites processuais, quando exigida a formalização de contrato, resolvemos disponibilizar os fluxos por tipo de contratação e pela necessidade ou não de registro do contrato. Assim sendo, os fluxos processuais que se encontram disponíveis para consulta são:

 

DISPENSA DE LICITAÇÃO COM FORMALIZAÇÃO DE CONTRATO;

DISPENSA DE LICITAÇÃO SEM FORMALIZAÇÃO DE CONTRATO;

INEXIGIBILIDADE COM FORMALIZAÇÃO DE CONTRATO;

INEXIGIBILIDADE SEM FORMALIZAÇÃO DE CONTRATO;

ADESÃO A ATA DE REGISTRO DE PREÇOS, PELA LEI Nº 14.133/2021, COM FORMALIZAÇÃO DE CONTRATO;

ADESÃO A ATA DE REGISTRO DE PREÇOS, PELA LEI Nº 14.133/2021, SEM FORMALIZAÇÃO DE CONTRATO;

ADESÃO A ATA DE REGISTRO DE PREÇOS, PELA LEI Nº 8.666/1993, COM FORMALIZAÇÃO DE CONTRATO;

ADESÃO A ATA DE REGISTRO DE PREÇOS, PELA LEI Nº 8.666/1993, SEM FORMALIZAÇÃO DE CONTRATO.

PREGÃO ELETRÔNICO - FASE DE PLANEJAMENTO

PREGÃO ELETRÔNICO -  FASE DE GESTÃO DA IRP

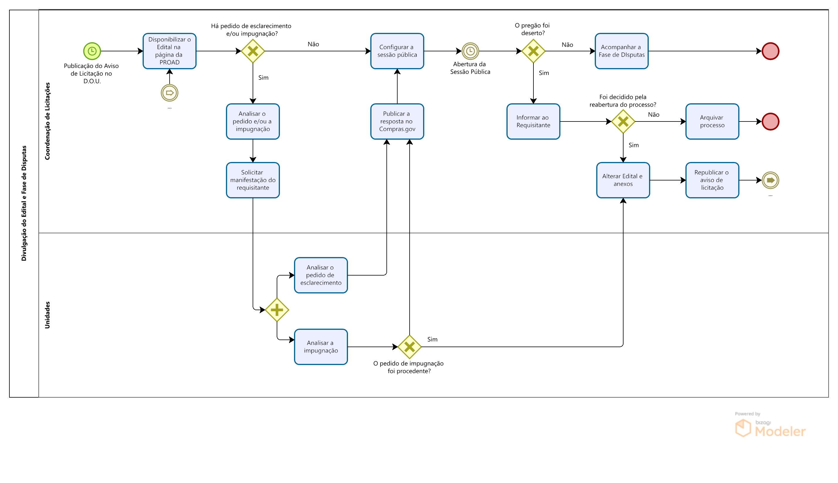
PREGÃO ELETRÔNICO - FASE DE DIVULGAÇÃO DO EDITAL E FASE DE DISPUTAS

PREGÃO ELETRÔNICO - FASE DE JULGAMENTO

PREGÃO ELETRÔNICO - FASE DE HABILITAÇÃO

PREGÃO ELETRÔNICO -  FASE RECURSAL

PREGÃO ELETRÔNICO - FASE DE HOMOLOGAÇÃO

 

Mais informações sobre contratações, podem ser obtidas na Diretoria de Licitações e Compras da Pró-Reitoria de Administração (DLIC/PROAD), pelos contatos:

E-mail: dlic.proad@ufpe.br

Telefone: 81 2126-7699